Instance Verification Kit (IVK)
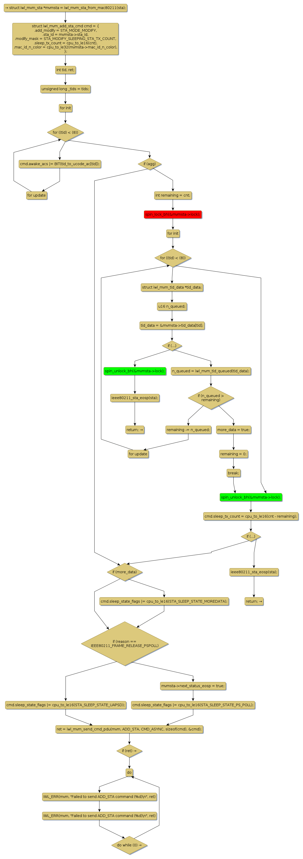
spin lock @ [44098+28+/linux-3.19-rc1/drivers/net/wireless/iwlwifi/mvm/sta.c]
Instance Signature: lock
|
The Matching Pair Graph:
|
|
Function Name
|
Control Flow Graph (CFG)
|
Events Flow Graph (EFG)
|
Source Correspondence
|
|
iwl_mvm_sta_modify_sleep_tx_count
|
|
|
[42854+33+/linux-3.19-rc1/drivers/net/wireless/iwlwifi/mvm/sta.c]
|